This study, titled “Blue light exposure collapses the inner blood-retinal barrier by accelerating endothelial CLDN5 degradation through the disturbance of GNAZ and the activation of ADAM17,” was published on April 24, 2023, in the journal “Fluids and Barriers of the CNS.”

The key findings of the study are:
- Blue Light Exposure: The study investigates the effects of blue light exposure on the inner blood-retinal barrier (iBRB), which is crucial for maintaining the homeostasis of the retinal environment and protecting the neural tissue of the retina.
- Endothelial CLDN5 Degradation: The researchers found that blue light exposure accelerates the degradation of CLDN5 (Claudin-5), a protein critical for the integrity of the endothelial tight junctions that constitute the iBRB.
- Disturbance of GNAZ and Activation of ADAM17: The mechanism behind this degradation involves the disturbance of GNAZ (a G protein subunit alpha) and the activation of ADAM17 (A Disintegrin and Metalloproteinase 17). ADAM17 activation leads to the cleavage of tight junction proteins, thereby compromising the iBRB.
- Implications for Retinal Health: The collapse of the iBRB due to blue light exposure could contribute to various retinal diseases and conditions, as the integrity of the barrier is essential for retinal health. This study highlights the potential risks associated with prolonged exposure to blue light, which is common in modern environments due to screens and LED lighting.
The study provides valuable insights into the cellular and molecular mechanisms by which blue light can affect retinal health, emphasizing the importance of protective measures against excessive blue light exposure to maintain retinal integrity and prevent related disorders.
The Hidden Dangers of Blue Light Exposure
In our modern digital age, exposure to blue light has become ubiquitous. From smartphones to LED lights, blue light is an integral part of our daily lives. However, recent research has revealed alarming consequences for retinal health. The study “Blue light exposure collapses the inner blood-retinal barrier by accelerating endothelial CLDN5 degradation through the disturbance of GNAZ and the activation of ADAM17” provides critical insights into how blue light impacts the intricate structures of our eyes.
Research Objectives and Methodology
Objectives of the Study
The primary aim of this research was to investigate the effects of blue light on the inner blood-retinal barrier (iBRB), particularly focusing on the degradation of endothelial CLDN5 protein and the subsequent implications for retinal health.
Description of the Methodology Used
The researchers conducted a series of in vitro and in vivo experiments to explore the impact of blue light on retinal endothelial cells. Key methodologies included:
- Cell Culture and Blue Light Exposure: Endothelial cells from human retinal microvascular endothelial cells (HREC) and mouse bEnd.3 cells were exposed to varying intensities of blue light (80, 160, and 240 lx) for different durations.
- MTT Assay and Crystal Violet Staining: These assays were used to determine cell viability and density.
- Immunoblotting and Transmission Electron Microscopy (TEM): These techniques were employed to analyze protein expression levels and cellular ultrastructure.
- Transendothelial Electrical Resistance (TEER) Measurement: This method assessed the barrier function of endothelial cells.
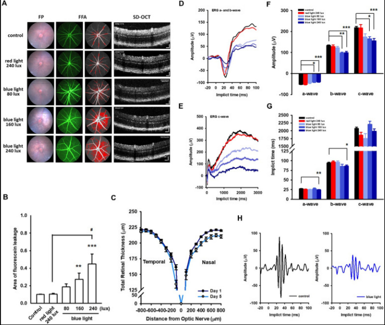
- Animal Studies: C57BL/6 mice were exposed to blue light to study retinal function and structure in vivo, including fundus photography, fluorescein angiography, optical coherence tomography (OCT), and electroretinogram (ERG).
Key Findings
Summary of the Main Findings
The study revealed several critical findings regarding the impact of blue light on retinal health:
- Degradation of CLDN5 Protein: Blue light exposure led to a significant degradation of CLDN5, a crucial protein for maintaining the integrity of tight junctions in the endothelial cells of the iBRB.
- Activation of ADAM17: The degradation of CLDN5 was linked to the activation of ADAM17, a disintegrin and metalloprotease. This activation was triggered by the disturbance of GNAZ, an inhibitory G protein.
- Disruption of Tight Junctions: Transmission electron microscopy showed that blue light exposure resulted in the disruption of tight junctions and increased paracellular permeability.
- Impairment of Retinal Function: In vivo experiments on mice demonstrated that blue light exposure led to retinal leakage, decreased retinal thickness, and impaired electrophysiological function, as evidenced by reduced ERG b-wave amplitudes and delayed implicit times.
Detailed Explanation of Significant Results
- Endothelial CLDN5 Degradation: The study found that blue light exposure rapidly degrades CLDN5 protein in an illuminance-dependent manner. This degradation was observed as early as 3-6 hours post-exposure.
- ADAM17 Phosphorylation: Phosphorylation of ADAM17 at the T735 residue was identified as a key mechanism in the blue-light-induced degradation of CLDN5. The study confirmed that this phosphorylation and subsequent activation of ADAM17 are specific to blue light and do not occur with red light exposure.
- Functional Damage to the Retina: The in vivo studies with mice revealed that blue light exposure caused significant functional damage to the retina. This included increased leakage of fluorescein in the fundus field, indicative of iBRB leakage, and substantial reductions in the amplitude of ERG waves, particularly the b-wave.
Implications of the Findings
Discussion on the Broader Implications
The findings of this study have profound implications for our understanding of how blue light exposure affects retinal health. The degradation of CLDN5 and disruption of the iBRB can lead to various retinal diseases, including macular edema and retinopathy. This research highlights the potential risks associated with prolonged exposure to blue light, particularly from digital devices and artificial lighting.
Potential Impact on the Field
The study underscores the need for further research into protective measures against blue light exposure. It also suggests that regulatory guidelines may need to be updated to account for the potential hazards of blue light on retinal health. The identification of ADAM17 as a key player in the degradation of CLDN5 opens new avenues for therapeutic interventions to protect against blue light-induced retinal damage.
Conclusion
Recap of the Key Points
In summary, this research provides compelling evidence that blue light exposure can significantly impair retinal health by degrading CLDN5 protein and disrupting the iBRB. The activation of ADAM17 and the disturbance of GNAZ are critical mechanisms in this process. These findings highlight the need for increased awareness and protective measures against blue light exposure to preserve retinal integrity and function.
Future Directions for Research
Future research should focus on exploring protective strategies and treatments to mitigate the harmful effects of blue light on the retina. Additionally, further studies are needed to understand the long-term implications of blue light exposure and to develop guidelines for safe exposure levels.
References
- Chan, Y-J., Hsiao, G., Wan, W-N., et al. (2023). Blue light exposure collapses the inner blood-retinal barrier by accelerating endothelial CLDN5 degradation through the disturbance of GNAZ and the activation of ADAM17. Fluids and Barriers of the CNS, 20(31). https://doi.org/10.1186/s12987-023-00430-7